Product Summary
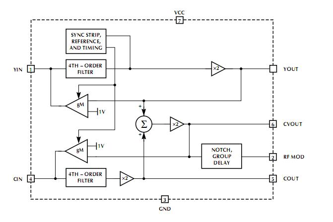
The ML6415C is a dual Y/C 4th-order Butterworth lowpass video filter optimized for minimum overshoot and flat group delay. The device also contains a summing circuit to generate filtered composite video, an audio trap and group delay compensation circuit to notch-out audio, providing an area for the addition of the FM audio carrier(s)and mimic the group delay distortion introduced at the transmitter.
Parametrics
Absolute maximum ratings: (1)DC Supply Voltage:–0.3V to 7V ; (2)Analog & Digital I/O:GND – 0.3V to VCC + 0.3V; (3)Output Current (Continuous):CV Channel:60mA,C and Y Channels:30mA ; (4)Junction Temperature:150℃; (5)Storage Temperature Range:–65℃ to 150℃; (6)Lead Temperature (Soldering, 10s):260℃; (7)Thermal Resistance (θJA):115℃/W.
Features
Features: (1)7.1MHz Y and C filters, with CV out; (2)14dB notch at 4.5MHz for sound trap; (3)42dB stopband attenuation at 27MHz on Y, C, and CV; (4)Better than 1dB flatness to 4.5 MHz on Y, C, and CV; (5)RF Modulator output differential group delay between 3.0MHz and 3.58MHz is typically -170ns.; (6)No external frequency select components or clocks; (7)9ns group delay flatness on Y, C, and CV output ; (8)5% overshoot on Y, C, and CV output edges; (9)AC coupled inputs and outputs ; (10)0.4% differential gain on Y, C and CV channels, 0.4°differential phase on Y, C and CV channels; (11)0.8% total harmonic distortion on all channels; (12)DC restore with low tilt.
Diagrams

| Image | Part No | Mfg | Description | ![]() |
Pricing (USD) |
Quantity | ||||
|---|---|---|---|---|---|---|---|---|---|---|
![]() |
![]() ML6415CS |
![]() Fairchild Semiconductor |
![]() Active Filters S-Video Filter SCO Sound Trap |
![]() Data Sheet |
![]() Negotiable |
|
||||
![]() |
![]() ML6415CSX |
![]() Fairchild Semiconductor |
![]() Active Filters S-Video Filter SCO Sound Trap |
![]() Data Sheet |
![]() Negotiable |
|
||||
(China (Mainland))









