Product Summary
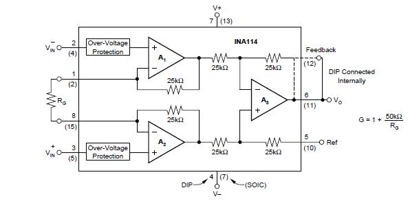
The INA114AP is a low cost, general purpose instrumentation amplifier offering excellent accuracy. Its versatile 3-op amp design and small size make it ideal for a wide range of applications. The applications of the INA114AP include bridge amplifier, thermocouple amplifier, rtd sensor amplifier, medical instrumentation and data acquisition.
Parametrics
INA114AP absolute maximum ratings: (1)Supply Voltage: ±18V; (2)Input Voltage Range: ±40V; (3)Output Short-Circuit (to ground): Continuous; (4)Operating Temperature: –40 to +125℃; (5)Storage Temperature: –40 to +125℃; (6)Junction Temperature: +150℃; (7)Lead Temperature (soldering, 10s): +300℃.
Features
INA114AP features: (1)low offset voltage: 50mV max; (2)low drift: 0.25mV/℃ max; (3)low input bias current: 2nA max; (4)high common-mode rejection: 115dB min; (5)input over-voltage protection: ±40V; (6)wide supply range: ±2.25 to ±18V; (7)low quiescent current: 3mA max; (8)8-PIN plastic and SOL-16.
Diagrams

| Image | Part No | Mfg | Description | ![]() |
Pricing (USD) |
Quantity | ||||||||||||
|---|---|---|---|---|---|---|---|---|---|---|---|---|---|---|---|---|---|---|
![]() |
![]() INA114AP |
![]() Texas Instruments |
![]() Instrumentation Amplifiers Precision Instrumentation Amp |
![]() Data Sheet |
![]()
|
|
||||||||||||
![]() |
![]() INA114APG4 |
![]() Texas Instruments |
![]() Instrumentation Amplifiers Precision Instrumentation Amp |
![]() Data Sheet |
![]()
|
|
||||||||||||
(China (Mainland))









